Documentation
1 Cerner son besoin en information BTS GPN
2. Les mots-clés BTS GPN
3. Rechercher et collecter des documents BTS GPN
4 Sélectionner un document - Analyser l'information BTS GPN
5. Références bibliographiques BTS GPN
6. Système d'information BTS GPN
7. Questionnement Quintilien BTS GPN
8. Analyser l'information - Tableau de criteres Identification Information BTS GPN
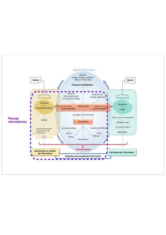
9. Modélisation Paysage informationnel